CSUN Bookshelf

Problem

Autumn, a student majoring in English, need a way to purchase textbooks at lower costs because textbooks are very expensive and finding them is very time consuming.

Hypothesis statement

We believe that by creating a website that has links that lead to web pages where textbooks can be purchased for CSUN students like Autumn, We will reduce the amount of time it takes students to purchase textbooks and allow them to buy it at a lower cost. we will know this to be true when we see students using the website whenever they need a textbook. 

Research 

Personas

Jonathan, 22, English Major

Summery

Jonathan is a Junior at CSUN majoring in English. He has to purchase certain reading material before each week of class. He set a budget of $40 per material. 

Needs

  • 4 different reading materials before the start of each class week.
  • Need a website that has textbooks at a lower cost.
  • Needs to make sure his textbooks are available. 

Pain Point

  • Must purchase multiple textbooks 
  • Has a certain budget.

Tracy, 20, Psychology Major

Summery

Tracy is a freshman at CSUN majoring in Psychology. She has to purchase her textbook but she recently moved out of her parent’s house and has a very tight budget.

Needs

  • Need a website that has her Psychology textbook for a lower cost.
  • Needs to find a website  that has her textbook.

Pain Point

  • Has a very tight budget

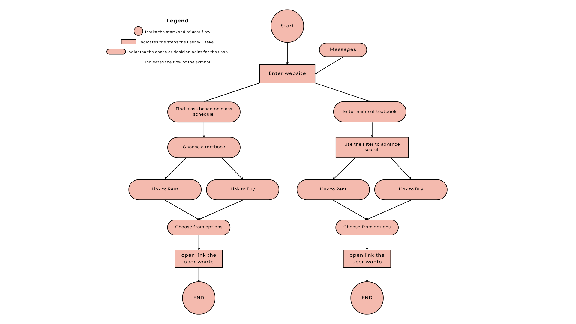
Userflow and Low-fidelity Wireframes

High-fidelity Wireframes

User Testing

User # 1

Needed a bit of help in at first but was able to complete the task Suggestion: To stop the page from moving left and right while scrolling.

User # 2

Found it easy to complete the task. Suggestion: To make the live chat feature on a separate page. 

User # 3

Found it hard to navigate the filter page but was able to complete the task. 
Suggestion: To make the filter page less complicated. 

Prototype